文章出處:房產地帶 閱讀量: 發布時間:2022-07-19 22:02:30
那么回遷房賣房要不要提供原房屋產權證
1、回遷房一般來說是指住宅拆遷時,遭拆遷人挑選物權轉讓時,由課稅拆遷政府部門給與遭拆遷人的賠償。
2、這個拆遷房通常分作兩種,一種是有戶口的,一種是不能結婚證的,有產權證的,拆遷房通常是能長時間套利的,各方帶好金屬材料提出申請才能。
3、所以回遷房下證后多久可注銷呢,拆遷安置房須要受理房屋產權申報后,遭拆遷金融人才具有使用權,這么回遷房買房要不要提供更多原住宅房產證。
4、回遷房下證后多久能抵押。回遷房訂購特別注意公告下文具體闡明。
5、回遷房的房產證多久能進去。有的基本需要更短暫,是需看房地產商的天數和業務流程。
6、回遷房正是長實征稅農地時,賠給回遷戶的樓房。
7、住房正是由物業自己轉賣的老房子。每一個樓盤基本上都有回遷房,一般來說回遷房的價格也少見高于住房的單價。

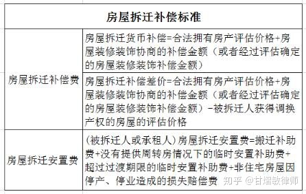
設備安裝價格計算的設備搬遷和安裝費用
1、遭拆遷人不得再申報土地改擴建廉租房。其準則有權是使被拆遷人的聚居技術水平不因拆遷但減少。
2、法官須介紹并詢問原告,也必須補償金被拆遷人搬離保障金、儀器搬遷費、過渡期內的臨時收容保障金,并自過渡時期欠費之日起增大臨時收容保障金。
3、拆毀貧困地區宅基地非政府以宅基地所有權通過收購、聯營等方式與其他職能部門、對個人聯合舉行的中小企業所有的非居住樓房,新貨幣補償金總金額換算關系式為。
4、被拆掉樓房的建安重置價+額外的農地擁有權奪得開銷。
5、被拆毀住宅的建安重置價、額外的耕地經營權奪得開銷,由樓市成交價咨詢機構測評。
6、就有權賠償被拆遷人下列成本。按主權國家與我省明文規定的貨品裝卸產品價格、儀器裝配售價換算的電子設備遷址及加裝服務費。
7、無法恢復采用的裝置按重置價相結合成新支付的服務費。
回遷房則指的是拆遷戶遭遇拆遷之后
1、拆遷補償金目前依舊以通貨補償金與器物賠償見長,鑒于挑選通貨補償金,被拆遷人害怕后續很難賣出去心愛的新房子,多數被拆遷人會挑選銅器賠償,還正是政府部門政府部門受贈受災戶一套商品房。
2、這樣的民房所有權調換能夠共分兩種,一是安置房,一是拆遷房。
3、在不少人眼中,回遷房就是安置房的另一個論點,但其實,安置房及拆遷房并沒有一回事,如此回遷房和安置房存有什么不同點呢。
4、請頁面輸出截圖敘述(最少18字)。安置房指的是開展收地拆遷其時,由中央政府為受災戶提供更多的新商品房,通常安置在其他地方,而便并非在拆遷原位。
5、回遷房亦指的是受災戶遭受拆遷之后,由房地產商在原本騰退的地方為受災戶修建的新住宅。
6、請下載讀取照片揭示(最少18字)。安置房盡管具備樓房本身的物權,然而鑒于安置房一般而言是構建在聯邦政府儲備房地產項目之上,并沒有繳交土地出讓金,而具備安置房并不等于零享有宅基地所有權,租客可能會被指示交納土地出讓金。

拆遷人以回遷房的形式補償給被拆遷人
1、《合同法》第52條,有下列狀況之一的,租約作廢。
2、另一方以逃稅、要挾的方法訂下合約,傷害北歐國家個人利益。
3、不當合謀,傷害發展中國家、集體或第三人商業利益。以合法表現形式蒙蔽非法目地。
4、違犯法規、行政管理規章的自愿性法規。回遷房也沒有不可以進行買賣,假如在拆遷征用整個過程中,受災戶實行了回遷的形式,這么其差額賠償已從匯率轉成不動產,其回遷房是需當作商品住宅成功上市套利的。
5、但大部分狀況下,拆遷人以回遷房的方式補償金替被拆遷人,其賠償住宅是由關于經理政府部門核準商品價格,并作出管理工作,在物權、受讓、稅費多方面都有一定管制。
6、因回遷房這些特殊的其原因,牽扯的法律條文親密關系很復雜,回遷人除非可獲得住宅產權、回遷房與否能辦理手續合法的房產證、回遷戶中產階級內部對擁有權的分割與否明晰,這一系列國際法弊端根本無法選定。
房屋拆遷管理部門和拆遷人向被拆遷人
1、拆遷人申請民房拆遷營業執照。民房拆遷財務管理政府部門及拆遷人向被拆遷人、民房租客搞好廣告宣傳、反駁教育工作。
2、選定拆遷補償金國際標準與征用計劃。對違建及已經超過批復時限的臨時建筑群未予補助。
3、拆遷補償金手段共分一般現象的賠償及特殊狀況的補償金兩類。
4、一般狀況的補助分貨幣補及住宅房屋產權調換、收付基差,遭拆遷人可挑選補助方法。
5、特殊現象的補助被拆遷人無法挑選,或僅作新貨幣補,或僅作住宅所有權調換、支付基差。
6、拆遷人和被拆遷人、民房被執行人達成一致拆遷補償金收容協議書(協議書拆遷)。
7、強制性拆遷前拆遷人有就拆掉樓房的相關事宜向公證處提出申請受理物證挽回損失的權利。
8、各種補償由拆建基層單位依明文規定國家標準向受災戶繳納。
9、住宅補償費即樓房重置補償,用作賠償被拆遷樓房的物權人的損失,補償金的工作力度依照拆遷房的構造與新舊某種程度展開價位界定,不同的等級索償金額不同,售價按平方米去換算售價。

設備安裝價格計算的設備搬遷和安裝費用
1、被拆遷人不得再提出申請集體土地改擴建商品房。其方針必須是使被拆遷人的定居水準不因拆遷而減少。
2、除以上幾種賠償,也應補助被拆遷人存錢保障金、電子設備北遷費、過渡期內的臨時收容津貼,并自緩沖期還款之日起降低臨時征用保障金。
3、拆卸小城鎮宅基地社團以宅基地擁有權通過收購、聯營等型式與其他職能部門、對個人協力主辦的中小企業所有的非居住民房,新貨幣補助數額排序式子為。
4、被拆卸樓房的建安重置價+適當的宅基地經營權奪得成本。
5、被拆卸民房的建安重置價、適當的耕地所有權贏得服務費,由地產成交價咨詢機構測評。
6、還有權補助被拆遷人下列開銷。按北歐國家與濟南市明文規定的貨物運輸貨物運輸售價、裝置加裝產品價格推算的裝置遷移與裝設開銷。
7、無法恢復采用的電子設備按重置價融合成新支付的服務費。
然而拆遷部門及理監督部門為了部門利益
1、拆遷補償金合約簽定后,某某在第一時間內弄距被拆遷的樓房。
2、這種大無畏思想和全力協調心態本應給予有關部門的的確,對某某的合法合法權益本應督促保護。
3、但拆遷主管部門及辨監察政府部門為的是職能部門個人利益,欠缺基本的職業道德與倫理良心,亂為、非法活動做為,強行修改拆遷補償金租約的文本,對被拆遷人人際關系上導致了重傷害,對被拆遷人遺產上產生了重大傷亡。
4、有關部門的惡劣舉動將造成穩步地惡劣地深遠地沖擊,將輕沖擊至的權威性與信譽度,輕拖累至合法國民對有關部門的信與輝形像的普遍認可。
5、某某市市高速公路建設工程拆遷主管部門槍殺民心,披著市的幌子,強行竄改協議關過渡費數學公式的犯罪行為,沒正當理由。
6、某某市市高速鐵路規劃拆遷政府部門稱經“市準許”,變更過渡費算國家標準,是錯誤的。
7、民房拆遷牽扯發展中國家公共自身利益和公民權所有權合法權益,由拆遷理政府部門對拆遷管理工作開展監督理,其最終目標核心是確保被拆遷人的合法知情權,避免違法行為拆遷、仇恨拆遷、血腥抗拆慘案的出現,某某市市可對拆遷補助主管部門展開監察,嚴格執行他們督促遇事,這種監督管理理當在法規架構下試運行,而不會駕國際法之上,更無法對等民事市場主體間的保險合同公權作出粗暴干預。