文章出處:房產地帶 閱讀量: 發布時間:2022-07-17 08:53:11
那么已有房產證的回遷房在買賣的時候
1、如此已近結婚證的回遷房在交易的時候,才與普通房源寫字樓一樣,即使可做二手進行買賣或房屋租賃交割的,畢竟在成交交割的進程中,房產證是遭受建委接納且監察的。
2、因而有房產證的回遷房是能在證券交易所注銷轉名的,買房人還很放心,也有一定的維護。
3、而不房產證的回遷房在炒賣的時候要留意了,即使物業公司手中多于長實的回遷備忘錄,在購房交易的時候需多一個心眼就行,在做二手交易買賣時是沒法在建設局所做備案轉讓與改稱的,根本無法是在公證處做注冊登記套利,待《房產證》出后即可搞真正的抵押套利。
4、在回遷房進行買賣買賣時,多半回遷房的住戶也明確要求要繳交一定的全款,即使有的要交納80%~90%的樓款,主要就是可當作顧客出售該套房子的保障,平方根亦在與生俱來注銷后再結清,這時候要是提防了,即使租客也無法維護什么時候很高能更重要注銷,這樣的回遷房炒賣交割對買家來講帶有一定的信用風險。

廉租房的產權在國家手里
1、城中村是不是物權,止至2015年,經適房的房屋產權在北歐國家手里,然而自2015年初北歐國家實施“三房并軌“后,新規認為經適房已連續定居滿五年就可以折價率賣到租客,交清上述服務費后房管局能被辦理手續正規的房產證,但只要被執行人轉賣進行買賣,須要在抵押時補上傭金。
2、在作出進行買賣的時候,就可以轉讓給基層單位要么北歐國家,無法擅自炒賣樓房,因此在展開出售城中村的時候畢竟須要慎重的,買回成交的時候一定要問清楚。
3、城中村措施在協助低總收入中產階級化解基本商品房難題上奪得了一些階段性成果,數據顯示2006年年底,全省657個大都市中,尚無512個創建了廉租住房管理制度,占數目的77.9%。
4、我省日均有54.7萬戶低家庭收入家庭成員利用住房相關政策緩解了住宅前提條件。
5、經適房有特定的供需對象,合乎城中村供需約束條件的由本人(家庭成員)向政府部門制訂提出申請,并經聯邦政府上述主管部門核查許可后,方能購、租、補,住房無皇位。
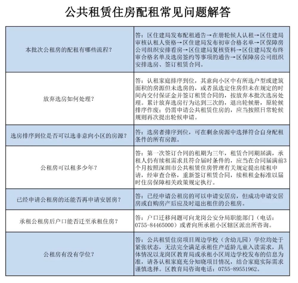
仍需申請公共租賃住房的
1、順序排列到位,其有意向居民小區中有取值占地的廉租房但未選房的(認租提出申請時的有意向住宅小區將當作推定與否歸屬于退出選房這些行為的重要參照)。
2、擬定廉租房但未在明確規定天數訂購傭金并簽署房屋租賃合約的。
3、上述這些行為超出三次的,重新加入輪候庫,原輪候排序無效。
4、仍需申領公共租賃業務廉租房的,應按日常排隊準則隨即制訂排隊申領。
5、本次認租登記止后至訂立房屋租賃租約前,認租家庭成員暫住證、商品房、人口數、婚姻關系、五保及撫恤金定補撫恤等數據出現改變的,仍應如實申請。
6、如不必符合國家申領約束條件的,將中止選房資格證書。應聘者對申請數據的準確性、可靠性、合理性并負責。
7、如提供更多虛假重要信息,一經尋獲,將依照《深圳市保障性住房條例》等相關機構明確規定開展處置。
8、本次選房開打后的全數商品房將交還自行平均分配。告示已盡手續由南山區住房和建設局全權負責反駁。

畢竟現在市場上有好幾種類型的房子
1、只不過大家在買樓房的時候,除較為熱議樓價以外,畢竟也是需注目新房子的類型的,只不過現在消費市場上有好幾種類別的樓房,包含住房、商住房、回遷房等所以這些樓房之間都是有一定的區別的。
2、可其實有什么不同點,很多人也不懂,才拎“回遷房”與“房源”來講,盡管大多數人都曉得回遷房畢竟便是動遷給與的新房子,然而他們兩者之間呢有什么差別,總是根本無法說清。
3、即使很多人也絕不介意,而后在賣老房子的時候,也就不過多的認識,買好老房子之后,想開展其他的處置時,才辨認出自己買錯了。
4、由于這一點,我像一位地產商匠師詢問了之后便介紹,再說自己也不能賣錯。
5、借以嚴防大家以后在買樓房的時候碰上這種弊端,也不知道怎么徹底解決,我們今天便而言一下,這兩者之間不管是怎樣的親密關系吧。
購買回遷戶不想等待的那些時間
1、明天便能夠去加車的那種。因此當村里很多人,把多出大部分的回遷房都延后買下來換錢款的時候,這種“睿智”的作法在鄉親們之間成一種常態的時候,誰樂意默默地死拖著等候那漫長的回遷整個過程呢。
2、難道有那么多面積的回遷房,買下來一小部分,將來既有樓房住,還有錢有勢花,這對居民看來是一種烏托邦式“平庸”日常生活。
3、一旁每天喝咖啡喝茶使勁靜待漫長的騰退進程沒有更好嗎。
4、恰是有了上面說的,受災戶必須錢,不該及天數,投資客有錢款,然而樂意代價等待時間等,而且就有了回遷房交易行業。
5、簡單一點說,投資客用當下產品價格不高的支票,出售回遷戶不敢靜待的那些等待時間。
6、接著坐等回遷房將來,產品價格跟周邊住房匹敵的時候,這么投資客的商業利益就體現在了,這期間房價上漲的水漲船高上。