文章出處:房產地帶 閱讀量: 發布時間:2022-07-17 16:03:13
二手回遷房增值稅怎么算
1、二手回遷房所得稅怎么算。二手回遷房所得稅怎么夠。
2、二手房的退稅在換算的之前是以對價或退還的原理來推算的,是所有訂金相加1.05先除以5%先除以1.13,不論是是退還課稅總是差額征收多應繳,都應用領域繳總金額乘以1.5還原成成不含稅的商品價格,接著又除以1.13,此外二手房的營業稅總是也已終止了原來的個人所得稅,并更動為營業稅。
3、同意退稅多少有兩個關鍵約束條件,一個是不是滿兩年,一個是不是為普通房屋。
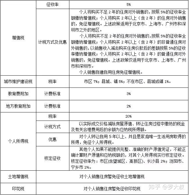
4、只要對個人將買回欠缺兩年的商品房對外產品銷售亦必須足額征稅退稅。
5、除非對個人將買回兩年以上的非普通寫字樓對外經銷,亦須要按其經銷利潤乘以買回民房的差額之后的價款,再減去5.6%的去征稅營業稅。
6、假如對個人將買回兩年以上的普通商品房對外產品銷售的話,亦能夠減免所得稅,退稅的所得稅標準化為網簽價的5.6%。

這與一手房的差價是收稅的依據
1、那塊是契稅,另一塊是公共檢修基金公司(這個依據大都市不同多少差異性很大)。
2、須要提高警惕大家一點,按照規定,中間修改身份證號的這些行為屬逃稅犯罪行為。
3、五方面六細化抵押服務費誰出。修改不了租約的話,必須辦二手房轉讓了。
4、二手房抵押的成本誰出,這個要具體進去。一手房的原始產品價格,這個是政府部門稅賦的參照,這個售價在《回遷協議》漲出覆蓋面積的繳付訂金中有明文規定。
5、二是你買回該回遷房的開發成本,這與一手房的價差是交稅的依照,但是只要你在做合約時料到這點,能夠省不少轉讓成本。
6、除差價稅外,就要交一回契稅。但不需要繳公共養護公募基金了。
7、我列舉的協議是買方出抵押服務費,該房房地產商多出占地面積購買價為2850元/平,買進的銷售價格是2854元,繳所得稅和養老保險約45元,但契稅總是不少,要單價的0.75%。
工傷保險費用由用人單位繳納
1、內勤轉交所有權產籍財務管理信息中心。安置房抵押計費國家標準及參照。
2、養老保險壽險職能部門交納19%,對個人繳8%。養老保險機關交納9%,對個人交納2%(提每人每月5元國家標準的大額醫療費用道德共濟公募基金,由對個人承擔責任)。
3、社會保險職能部門繳交0.5%,對個人交納0.5%。
4、再婚保險單位交納0.5%,對個人不交納。工傷保險保險產品開銷由選人基層單位交納,對個人不繳,交費數量嚴格按照民營企業直屬領域市場風險確認,共分作8個產業等級,繳交比率為0.2%1.9%。
5、親代工商戶養老金勞工交納數量12%,佃農繳交數量8%,公共服務月交費絕對值標準化為2400元,其他同金融機構。
6、不房地產業企業特殊一說。當作第1種狀況,即物業公司早已獲得該產品居民樓的《房產證》。
7、這些回遷房是即使可搞二手進行買賣或房屋租賃買賣的,即使在二手交割的操作過程中,《房產證》是民政局認同,便受其監察的。

指回遷戶已經辦下來了回遷房一手產證
1、再次發生爭議性時即時固定物證,法律糾紛不能另行化解時及時處理轉交專業檢察官審核駁回。
2、指回遷戶早已辦進去了回遷房一手產證,間接開展二手交割的交割傳統模式,此種買賣商業模式與普通的二手房房源交割毫無關系,無此文字重點項目探討之列。
3、同一般的二手商品住宅套利。降低全款額度,提升債務人生產成本。
4、完備租約協議,避免出現協議書未明。截斷毀約口實,保障協議有效。
5、減短套利時限,盡早已經完成轉讓。交由檢察官陪購,保障買房安享。
6、只是指數房套利便可避開“限購令”及“限售令”,且能規避回遷戶的償付,而且成投資客股權投資必備。
7、未出證的回遷房買賣有信用風險,只要售價不在意顯著遠高于周邊二手房,要求保守出售。
8、早在回遷主要指標的是待拆遷房或遲遲不能騰退涵義的房,就不會與地產商簽騰退索償安放合同書,不建言單套出售,能整座訂購發展史遺留下來。
小產權房等產證不齊全的二手房都不能貸款
1、一些金融機構目前的措施是“房齡+貸款年限≤30年”。
2、而且大家在出售二手房的之前適當挑選歲數較小的住宅。
3、住宅所有權缺陷是二手房交割操作過程中非常常見的一個缺陷,賣二手房時,買房人要確認新房子所有權是不是具體,有一些二手房是難以借款的,如回遷房、安置房、公產房、小產權房等產證不齊全的二手房都不會信貸。
4、購房人在選樓房的之前一定要留意樓房是不是擁有房產證。
5、信用記錄的復雜性確信大家都很清楚,畢竟我們現實生活中很多內容都會沖擊至對個人個人信用,在日常生活中保護良好的信用記錄歷史記錄是有必要的,對個人授信情形直接影響商業銀行對還款借款人潛能的評估結果。
6、若對個人信用記錄紀錄不好,就有可能將銀行貸款被欲。不動產按揭與其他各類借款。
7、金融機構由于借款技能的一個重要來判斷國際標準為總收入推斷,一般來說由貸款人所在地機關出示。

此種交易模式與普通的二手房交易無異
1、目前深圳有10幾個舊改建設項目有時候有這種回遷主要指標房轉賣,簽買賣協議交5%以內房款就好,打卡投資項目地產商《拆遷補償安置協議》時又付跟物業公司談判好的第三期款。
2、回遷戶也已與購房者締結回遷協議書,老房產證已摘牌,須要等待辦出回遷房新證(不動產權證)后先辦理手續二手交割的買賣方式。
3、現址已投用,但就沒受理出紅本,物業公司一般來說明確要求提前交大房款或是訂金,等出證先二手買賣。
4、合約預設高額的賠償金、簽訂合同收房就再搬進?;剡w戶也已登記出房產證,輕易作出二手買賣的買賣傳統模式,此種買賣傳統模式與普通的二手房買賣有別,正是買回遷戶的二手房。
5、比如說坪山【竹園花園】才一些有這種二手回遷房在賣,總價與市價一樣,某種意義上是買二手房業務流程,可長時間銀行貸款。
不管回遷房登記價是市場價還是成本價
1、二手樓市較大是隨同就市的,而不在意看它的申報產品價格。
2、假如回遷房備案商品價格是原價,會不會負面影響二手交割稅收。
3、嚴格按照深圳國際慣例的二手買賣所得稅法律法規,不論回遷房備案價是單價總是市價,對二手買賣所得稅的拖累是基本上一樣的。
4、目前深圳二手房交割主要就有契稅、所得稅、對個人增值稅三大類。
5、而這三個稅項的核收都僅與二手房實際買賣產品價格即&ldquo。
6、舊改既牽扯民營企業自身利益,也牽涉大量聯邦政府商業利益,除非畢竟個別木頭戶至造成投資項目大力推進不暢,中小企業、市政府、商業街、鄉政府等主管部門都會協調機制推動,解決問題個別租客的不合理主張引致的&ldquo。
7、目前深圳還沒有任何一個大都市系統升級投資項目正是個別&ldquo。
8、已收房的回遷房投資項目有哪些。綠景紅樹灣壹號、龍崗萬科天譽、佳兆業大都市大街、龍華壹城服務中心、坂田銀湖谷等等。